《防雷装置设计审核办事指南》及《防雷装置竣工验收办事指南》
防雷装置设计审核
办事指南
| 事项名称 |
防雷装置设计审核 |
| 法律依据 |
1.《气象灾害防御条例》(国务院令570号) 2.《国务院对确需保留的行政审批项目设定行政许可的决定》(国务院令412号) 3.《防雷减灾管理办法》(中国气象局令第24号) 4.《防雷装置设计审核和竣工验收规定》(中国气象局令第21号) 5.《国务院关于第一批清理规范89项国务院部门行政审批中介服务事项的决定》(国发〔2015〕58号) 6.《国务院关于优化建设工程防雷许可的决定》(国发〔2016〕39号) |
| 办理范围 |
1.油库、气库、弹药库、化学品仓库、烟花爆竹、石化等易燃易爆建设工程和场所; 2.雷电易发区内的矿区、旅游景点; 3.投入使用的建(构)筑物、设施等需要单独安装雷电防护装置的场所; 4.雷电风险高且没有防雷标准规范、需要进行特殊论证的大型项目。 |
| 办理流程 |
见附件1 |
| 申请材料 |
1.《防雷装置设计审核申请书》(原件1份,①建设项目名称、地址须填写准确;②申请书盖建设单位公章);(示范文本见附件2) 2.总规划平面图; 3.防雷装置施工图设计说明书、施工图设计图纸及相关资料; 4.防雷装置设计图纸电子光盘(1个)。 |
| 受理条件 |
申请材料齐全且填写正确 |
| 审批条件 |
设计符合《建筑物防雷设计规范》(GB50057-2010)及其他国家现行有关标准和规范的规定。 |
| 申请时间 |
施工审批阶段 |
| 事项类型 |
承诺件 |
| 申请人类型 |
个人、企业 、事业、机关 |
| 是否需要发证 |
是 |
| 承诺期限 |
5-7个工作日 |
| 联系电话 |
XXXXXXX |
| 监督电话 |
XXXXXXX |
| 是否收费 |
否 |
| 办理部门 |
项目所在地的省、市、县(区、市)气象主管机构 |
| 办理地点 |
XXX公共行政服务中心气象窗口 备注:统一收件的按当地规定执行 |
| 提示与强调 |
1.防雷装置设计审核受理后,由审批部门委托有关机构开展防雷装置设计技术评价并出具报告,其所需时间不计入承诺时限。 2.申请单位应如实填写申请材料,对全部申请材料的真实性负责,否则承担相应的法律责任。 3.防雷装置设计未经审核同意的,不得交付施工。 |
防雷装置竣工验收
办事指南
| 事项名称 |
防雷装置竣工验收 |
| 法律依据 |
1.《气象灾害防御条例》(国务院令570号) 2.《国务院对确需保留的行政审批项目设定行政许可的决定》(国务院令412号) 3.《防雷减灾管理办法》(中国气象局令第24号) 4.《防雷装置设计审核和竣工验收规定》(中国气象局令第21号) 5.《国务院关于第二批清理规范192项国务院部门行政审批中介服务事项的决定》(国发〔2016〕11号) 6.《国务院关于优化建设工程防雷许可的决定》(国发〔2016〕39号) |
| 办理范围 |
1.油库、气库、弹药库、化学品仓库、烟花爆竹、石化等易燃易爆建设工程和场所; 2.雷电易发区内的矿区、旅游景点; 3.投入使用的建(构)筑物、设施等需要单独安装雷电防护装置的场所; 4.雷电风险高且没有防雷标准规范、需要进行特殊论证的大型项目。 |
| 办理流程 |
见附件3 |
| 申请材料 |
1.《防雷装置竣工验收申请书》(原件1份①建设、施工单位签章;②建设项目名称、地址须填写准确;③申请书应盖建设单位公章);(示范文本见附件4) 2.防雷装置施工安装记录(①应盖施工单位、建设单位公章;②防雷装置施工记录应包括引下线、等电位、接闪器(避雷带)、基础接地、天面避雷网格、均压环等防雷装置的隐蔽施工记录); 3.防雷装置竣工图(原件1份,施工单位应签章); 4.防雷产品合格证(浪涌保护器合格证原件1份,若是复印件应加盖施工单位公章)。 |
| 受理条件 |
申请材料齐全且填写正确 |
| 审批条件 |
1.防雷装置设计已取得《防雷装置设计核准意见书》; 2.按照经审核批准的施工图施工,施工记录完整,各分项工程质量符合《建筑物防雷工程施工与质量验收规范》(GB50601—2010)和其他国家现行技术规范标准; 3.安装的防雷产品具有产品合格证。 |
| 申请时间 |
竣工验收阶段 |
| 事项类型 |
承诺件 |
| 申请人类型 |
个人、企业 、事业、机关 |
| 是否需要发证 |
是 |
| 承诺期限 |
5-7个工作日 |
| 联系电话 |
XXXXXXX |
| 监督电话 |
XXXXXXX |
| 是否收费 |
否 |
| 办理部门 |
项目所在地的省、市、县(区、市)气象主管机构 |
| 办理地点 |
XXX公共行政服务中心气象窗口 备注:统一收件的按当地规定执行 |
| 年检或年审 |
经验收合格投入使用后的防雷装置实行定期检测制度,每年检测一次,爆炸和火灾危险环境场所的防雷装置每半年检测一次。检测应委托具有资质的防雷检测机构进行。 |
| 提示与强调 |
1.在防雷装置竣工验收申请受理后,由审批部门委托取得相应防雷装置检测资质的单位开展防雷装置检测并出具报告,其所需时间不计入承诺时限。 2.申请单位应如实填写申请材料,对全部申请材料的真实性负责,否则承担相应的法律责任。 3.施工中变更防雷设计方案的,应重新办理设计审核。 4.防雷装置竣工未经验收合格的,不得投入使用。 |
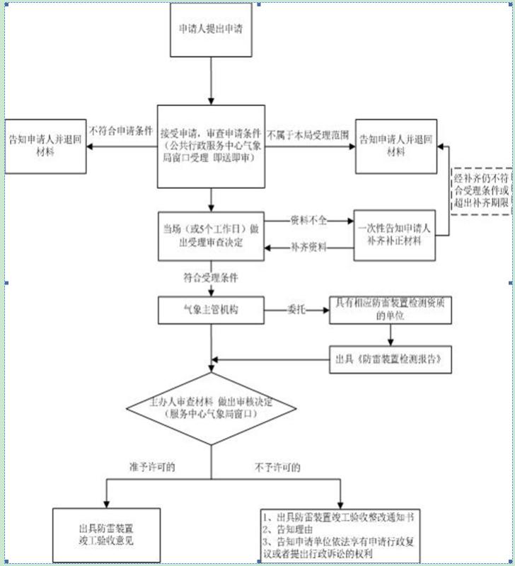
附件1
防雷装置设计审核流程图
附件2:防雷装置设计审核申请书(范本)
防雷装置设计审核
申 请 书
(范本)
申请单位(公章): XXXXXX(建设单位)
申请项目: XXX住宅楼
申请日期: 201X 年 XX 月 XX 日
| 建设项目 |
名 称 |
XXXXX(按设计名称或批准名称填写) |
|||||||
| 地 址 |
XX市XX区XX路XX号 |
||||||||
| 建设规模 |
建筑单体 5 栋(座);总建筑面积 80000 平方米; 最高建筑高度 45 米;总占地面积 6000 平方米。 |
||||||||
| 使用性质 |
住宅 |
||||||||
| 建设单位 |
名 称 |
XXXXXX |
|||||||
| 地 址 |
XX市XX区XX路XX号 |
邮政编码 |
XXXXXX |
||||||
| 联 系 人 |
张三 |
联系电话 |
XXXXXXXX |
||||||
| 设计单位 |
名 称 |
XXX设计院 |
|||||||
| 地 址 |
XX市XX区XX路XX号 |
邮政编码 |
XXXXXX |
||||||
| 联系人 |
XXX |
联系电话 |
XXXXXXXX |
||||||
| 易燃易爆品、化学危险品情况 |
|||||||||
| 品 名 |
数量(吨/每年) |
||||||||
| 生产 |
使用 |
储存 |
运输 |
经营 |
|||||
| 燃气气化站(临时) |
100 |
||||||||
| 电子信息系统情况 |
|||||||||
| 系统名称 |
系统结构及设备配置 |
||||||||
| 消防监控中心 |
自动控制系统、烟感器、喷淋设备、监控摄像设备 |
||||||||
| 设计简介: 本建设项目按第三类防雷建筑物等级设计,5栋建筑物高度为45米,总占地面积为6000平方米,小区设置消防监控系统,控制中心设在01栋1层,同时小区设置自动车闸控制系统,两个系统均采取相应的防雷措施,小区配电房及各栋楼宇总配电房安装电源SPD。 经办人:王五 200X 年 XX月 XX日 |
|||||||||
| 我单位向贵局提交的所有申请材料真实有效,若因申请材料虚假所引发的一切后果承担全部法律责任。 申请单位(公章): 经办人: 年 月 日 |
|||||||||
| 办理结果: 气象主管机构(公章): 经办人: 年 月 日 |
|||||||||
附件3:
防雷装置竣工验收流程图
附件4:防雷装置竣工验收申请书(范本)
防雷装置竣工验收
申 请 书
(范本)
申请单位(公章): XXXXXX(建设单位)
申请项目: XXX住宅楼
申请日期: 201X 年 XX 月 XX 日
| 建设项目名称 |
XXXXX(按设计名称或批准名称填写) |
||||||
| 建设项目地址 |
XX市XX区XX路XX号 |
||||||
| 《防雷装置设计核准书》编号 |
(按核准书填写) |
||||||
| 开工时间 |
2009-6-7 |
竣工时间 |
2010-7-15 |
||||
| 建 设 单 位 |
名 称 |
XXXXXX |
|||||
| 地 址 |
XXXXXX |
邮政编码 |
XXXXXX |
||||
| 联系人 |
XXXXXX |
联系电话 |
XXXXXX |
||||
| 设 计 单 位 |
名 称 |
XXXXXX |
|||||
| 地 址 |
XXXXXX |
邮政编码 |
XXXXXX |
||||
| 联系人 |
XXXXXX |
联系电话 |
XXXXXX |
||||
| 施 工 单 位 |
名 称 |
XXXXXX |
|||||
| 地 址 |
XXXXXX |
邮政编码 |
XXXXXX |
||||
| 现场负责人 |
XXXXXX*** |
联系电话 |
XXXXXX |
||||
| 工 程 概 况 |
单体名称/ 防雷类别 |
厂房、宿舍A2、A3 三类防雷建筑物 |
|||
| 单体数量 |
4栋(座) |
总建筑面积 |
***75.36平方米 |
||
| 送审材料: 1.《防雷装置竣工验收申请书》; 2.防雷装置竣工图; 3. 防雷产品安装记录; 4. 防雷产品出厂合格证书。 告雷产品出厂合格证书; 检测机构进行跟踪检测后,出 |
|||||
| 建设单位(公章): 我单位向贵局提交的所有申请材料真实有效,若因申请材料虚假所引发的一切后果承担全部法律责任。 经办人: 年 月 日 |
施工单位(公章): 经办人: 年 月 日 |
||||
| 气象主管机构(公章): 经办人: 年 月 日 |
|||||
| 办理结果: 经办人: 年 月 日 |
|||||